Tabonuco Yagrumo

Tabonuco Yagrumo preview image

1 collaborator

Uri_dolphin3 Uri Wilensky (Author)

Tags

biology 

Tagged by Reuven M. Lerner over 12 years ago

system dynamics 

Tagged by Reuven M. Lerner over 12 years ago

Model group CCL | Visible to everyone | Changeable by group members (CCL)
Model was written in NetLogo 5.0.4 • Viewed 1462 times • Downloaded 598 times • Run 0 times
Download the 'Tabonuco Yagrumo' modelDownload this modelEmbed this model

Do you have questions or comments about this model? Ask them here! (You'll first need to log in.)


WHAT IS IT?

This is a system dynamics model of a simple ecosystem. Two species of trees -- tabonuco and yagrumo -- compete for space in a forest canopy. This model illustrates the role of hurricane destruction in this ecosystem, as well as the resultant nitrogen and carbon produced by the ecosystem.

HOW IT WORKS

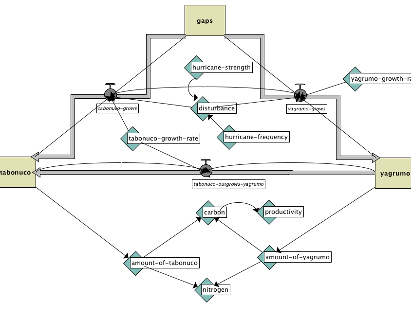
The relations between the tree species and the amount of space into which they can grow are defined in the System Dynamics Modeler. The TABONUCO and YAGRUMO stocks represent the population of the two tree species. They can only grow in the gaps of the forest canopy. These spaces are represented by the GAPS stock. The rate at which the trees grow or die is represented by the TABONUCO-GROWS and YAGRUMO-GROWS flows. The flows connect to the GAPS stock to the tree stocks. If more trees grow, there are fewer gaps in the forest. If trees die then there are more gaps.

Tabonuco trees grow slower than yagrumo trees, these rates are represented by the TABONUCO-GROWTH-RATE and YAGRUMO-GROWTH-RATE variables. However, tabonuco trees outlive yagrumo trees. This relationship is represented by the TABONUCO-OUTGROWS-YAGRUMO flow from the YAGRUMO stock to the TABONUCO stock.

The YAGRUMO-GROWS and TABONUCO-GROWS flows are also connected to the DISTURBANCE variable. DISTURBANCE represents the destruction of trees by hurricanes. The HURRICANE-STRENGTH and HURRICANE-FREQUENCY variables determine the timing and amount of disturbance, which can be controlled by sliders.

The model also tracks the amount of carbon and nitrogen produced by the trees. The trees produce resources via photosynthesis. The rest of the living things in the forest use these resources. The CARBON and NITROGEN variables calculate how much of those chemicals are produced by the trees.

HOW TO USE IT

Press the SETUP button to initialize the model.

To run the model continuously, press GO.

To run the model for one time step, press STEP.

Alternatively, you can run only 250 steps by pressing the SETUP REPEAT 250 [ GO ] button.

Adjust the USER-HURRICANE-FREQUENCY slider to determine how many time units occur between hurricanes.

Adjust the USER-HURRICANE-STRENGTH slider to determine how many trees are destroyed by the hurricanes

THINGS TO NOTICE

Hurricanes play an important role in the ecosystem. The relative amount of each tree is highly sensitive to both the rate and strength of hurricanes. Both species co-exist only within a certain range of hurricane frequency and strength.

THINGS TO TRY

Change the USER-HURRICANE-FREQUENCY slider, observe what happens to the YAGRUMO population, and the productivity. Do the same with USER-HURRICANE-STRENGTH.

Use BehaviorSpace (on the Tools menu) to sweep the parameter space for the USER-HURRICANE-FREQUENCY and USER-HURRICANE-STRENGTH. An experiment that does this is included.

Use the GLOBALS monitor to observe the value off stocks, constants, model time, and model dt.

EXTENDING THE MODEL

Add a third species of tree to the model.

Model the competition for the shared GAP stock in a different manner.

Vary the strength of the hurricanes, randomly, across an interval.

NETLOGO FEATURES

This model uses the System Dynamics Modeler.

It includes a built-in BehaviorSpace experiment.

RELATED MODELS

Tabonuco Yagrumo Hybrid

CREDITS AND REFERENCES

This model is based on the work of The Learning Partnership in the Journey to El Yunque project (PI's include Steven McGee, Jess Zimmerman, and Steven Croft). To view the original materials or to learn more about that project, visit http://elyunque.net/journey.html.

HOW TO CITE

If you mention this model in a publication, we ask that you include these citations for the model itself and for the NetLogo software:

COPYRIGHT AND LICENSE

Copyright 2006 Uri Wilensky.

CC BY-NC-SA 3.0

This work is licensed under the Creative Commons Attribution-NonCommercial-ShareAlike 3.0 License. To view a copy of this license, visit http://creativecommons.org/licenses/by-nc-sa/3.0/ or send a letter to Creative Commons, 559 Nathan Abbott Way, Stanford, California 94305, USA.

Commercial licenses are also available. To inquire about commercial licenses, please contact Uri Wilensky at uri@northwestern.edu.

Comments and Questions

Please start the discussion about this model! (You'll first need to log in.)

Click to Run Model

;; To see the rest of this model, look in the System Dynamics Modeler
;; window.  (If the window isn't showing, you can open it from the
;; Tools menu.)

globals [ previous-carbon ]

to setup
  ca
  set previous-carbon 0
  system-dynamics-setup    ;; defined by the System Dynamics Modeler
  do-plot
end 

to go
  system-dynamics-go       ;; defined by the System Dynamics Modeler
  do-plot
  set previous-carbon carbon
end 

to do-plot
  set-current-plot "output"
  set-current-plot-pen "carbon"
  plotxy ticks carbon
  set-current-plot-pen "nitrogen"
  plotxy ticks nitrogen
  set-current-plot "productivity"
  set-current-plot-pen "productivity"
  plotxy ticks productivity
  set-current-plot "trees"
  system-dynamics-do-plot
end 

to-report pulse [volume initial interval]
  set interval abs interval
  let our-x ticks - initial
  let peak volume / dt
  let slope peak / ( dt / 2 )
  let offset abs our-x
  ;; if we have passed the initial pulse, then recalibrate
  ;; to the next pulse interval, if there IS an interval given
  if ( interval > 0 and our-x > ( dt / 2 ) )
    [ set offset  ( our-x mod interval )
      if ( offset > dt / 2 ) [ set offset 0 + offset - interval ]  ]
  ;; the down side of the pulse
  if ( offset >= 0 and offset <= dt / 2  )
     [ report peak - ( slope * offset ) ]
  ;; the upside of the pulse
  if ( offset < 0 and offset >= ( 0 - ( dt / 2 ) ) )
     [ report slope * min (list ( dt / 2 ) ( abs ( interval - offset ) ) ) ]
  report 0
end 


; Copyright 2006 Uri Wilensky.
; See Info tab for full copyright and license.

There are 15 versions of this model.

Uploaded by When Description Download
Uri Wilensky over 12 years ago Updated to NetLogo 5.0.4 Download this version
Uri Wilensky over 13 years ago Updated version tag Download this version
Uri Wilensky over 13 years ago Updated to version from NetLogo 5.0.3 distribution Download this version
Uri Wilensky about 14 years ago Updated to NetLogo 5.0 Download this version
Uri Wilensky over 15 years ago Updated from NetLogo 4.1 Download this version
Uri Wilensky over 15 years ago Updated from NetLogo 4.1 Download this version
Uri Wilensky over 15 years ago Updated from NetLogo 4.1 Download this version
Uri Wilensky over 15 years ago Updated from NetLogo 4.1 Download this version
Uri Wilensky over 15 years ago Updated from NetLogo 4.1 Download this version
Uri Wilensky over 15 years ago Updated from NetLogo 4.1 Download this version
Uri Wilensky over 15 years ago Updated from NetLogo 4.1 Download this version
Uri Wilensky over 15 years ago Updated from NetLogo 4.1 Download this version
Uri Wilensky over 15 years ago Model from NetLogo distribution Download this version
Uri Wilensky over 15 years ago Model from NetLogo distribution Download this version
Uri Wilensky over 15 years ago Tabonuco Yagrumo Download this version

Attached files

File Type Description Last updated
Tabonuco Yagrumo.png preview Preview for 'Tabonuco Yagrumo' almost 13 years ago, by Uri Wilensky Download

This model does not have any ancestors.

This model does not have any descendants.